[1200x790] 350trobvod.jpg

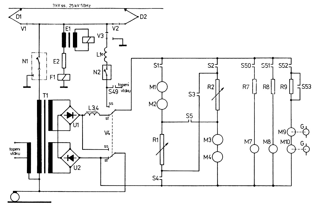
Principiální schéma trakčního obvodu lokomotivy typu ŠKODA 55E (řada ES499.0, později 350).

Sbírka:
Rosťa Kolmačka